Education. Evidence. Regrowth.
Prioritize knowledge. Make better choices.
Sort good studies from the bad.
Get bigger hair gains.
PhD's, resarchers, & consumer advocates.
Founder, researcher, & consumer advocate
Our team of PhD’s, researchers, & more
Discover how we conduct our research.
Have questions? Contact us.
Our library of before-after photos.
I have attached my before and afters of my progress since joining this group...
I’m convinced I’ve recovered to probably the hairline I had 3 years ago. Super stoked…
My friends actually told me, “Your hairline improved. Your hair looks thicker...
I also feel my hair has a different texture to it now…
Firstly thank you for your work in this field. I am immensely grateful that...
I just wanted to thank you for all your research, for introducing me to this method...
To be honest I am having fun with all this and I still don’t know how much...
I see a massive amount of regrowth that is all less than about 8 cm long...
150+ member experiences.
Scroll DownPopular treatments. But do they work?
Top-selling ingredients, quantified.
The truth about hair loss "best sellers".
Xyon Health
Strut Health
Happy Head
DS Laboratories
Advanced Trichology
Fully Vital
Xyon Health
DrFormulas
Revivogen MD
Standardized rubrics to evaluate all treatments.
Is this treatment well studied?
How much regrowth can you expect?
Is this treatment safe & sustainable?
Apps, tools, guides, freebies, & more.
100+ free articles.
Our team’s peer-reviewed studies.
Education. Evidence. Regrowth.
PhD's, resarchers, & consumer advocates.
Discover how we conduct our research.
Have questions? Contact us.
Our library of before-after photos.
Read the experiences of members
Get personalized support, product recommendations, video calls, and more from our researchers, trichologists, and PhD's dedicated to getting you the best possible outcomes.
Learn MoreSaw palmetto is hailed as a natural hair loss treatment, promising hair growth and strength. It is incorporated into all manner of hair loss products, including shampoos. But is the hype backed by science? This article dissects the science of saw palmetto as a hair growth ingredient, as well as shampoo as a delivery method. Through this, we reveal whether a saw palmetto shampoo can truly combat androgenic alopecia.
Saw palmetto is one of the most common ingredients in hair loss products, often referred to as nature’s finasteride. Whether it be supplements, serums, or shampoos, saw palmetto is touted as an evidence-backed ingredient that has been proven to stimulate hair growth, strengthen hair, and prevent hair loss.
The evidence for saw palmetto as a hair growth miracle is mixed. In essence, saw palmetto is no finasteride, but it does show some benefits for hair loss. However, much of this evidence is for oral use, and not all topical evidence is robust. Importantly, there is a lack of evidence to indicate that saw palmetto in a shampoo could be effective against hair loss.
Androgenic alopecia is a progressive condition. That means it worsens over time, and it is important to choose the right treatment quickly. You need to know what treatments are best, and sort the fact from the fiction when it comes to science and product marketing. In this article, we break down the science behind saw palmetto shampoo for treating hair loss, and indicate whether the use of a saw palmetto shampoo could translate to a fuller head of hair.
You can read more about identifying progressive hair loss here.
The top natural ingredients for hair growth, all in one serum. Take the next step in your hair growth journey with a world-class natural serum. Ingredients, doses, & concentrations built by science. *Only available in the U.S. Prescriptions not guaranteed. Restrictions apply. Off-label products are not endorsed by the FDA.All-Natural Hair Topical
Also known by its scientific name Serenoa repens, saw palmetto is a species of small palm. Over the years, this ingredient has gained popularity in many formulations aimed at reducing hair loss and improving the strength of hair.
The popularity of saw palmetto shampoo is not unfounded. We give saw palmetto shampoo an evidence score of 4/100. Typically, saw palmetto has been incorporated into supplements, lotions, serums, and leave-on oils. However, many shampoo products now also boast this ingredient along with other familiar hair loss “miracle” ingredients such as caffeine, biotin, rosemary oil, and green tea extract. Many shampoos incorporating saw palmetto claim an evidence-backed formulation, but whether saw palmetto can be effectively delivered by shampoo to treat hair loss is not clear.
The potentially beneficial properties of saw palmetto for hair loss were first demonstrated in the 1990s. Researchers found that saw palmetto extract could block 5‑α‑reductase, an enzyme that can convert testosterone into dihydrotestosterone (DHT). This was crucial as high levels of DHT are a key driver of hair follicle shrinkage and can lead to androgenic alopecia. So by blocking 5‑α‑reductase, saw palmetto was thought to be able to block hair loss.
Indeed, the benefits of saw palmetto in hair loss have been shown experimentally. In one study, researchers directly administered liposterolic extracts (that is, extracts of fats) from saw palmetto into the stomachs of mice with DHT-induced hair loss. Over five weeks, this was shown to result in increased hair density, weight, and thickness compared to mice without saw palmetto treatment. However, stomach administration of saw palmetto was not as effective as administration of 0.01% finasteride.[1]Zhu, H.L., Gao, Y.H., Yang, J.Q., Li, J.B., Gao, J. (2018). Serenoa repens extracts promote hair regeneration and repair of hair loss mouse models by activating TGF-β and mitochondrial signaling … Continue reading

Figure 2: Images showing the effect of stomach-administered finasteride (Fin) or liposterolic extracts of Serenoa repens (LSESr) on mice with DHT hair loss. Blank indicates no DHT-induced hair loss. Adapted from Figure 2.[2]Zhu, H.L., Gao, Y.H., Yang, J.Q., Li, J.B., Gao, J. (2018). Serenoa repens extracts promote hair regeneration and repair of hair loss mouse models by activating TGF-β and mitochondrial signaling … Continue reading Image used in line with the Creative Commons License.
More recently, application of liposterolic extracts from saw palmetto onto human hair cells have shown to enhance the growth of these cells, suggesting a further beneficial property of saw palmetto in treating hair loss.[3]Broadley, D., Le Riche, A., Guénin, S., et al. (2025). A proprietary lipidosterolic extract of Serenoa repens promotes hair growth through mechanisms that extend beyond 5-alpha reductase inhibition: … Continue reading
However, It’s important not to assume that any compound showing “DHT-reducing” activity will automatically improve andogenic alopecia. For a DHT inhibitor to meaningfully affect hair loss, we must consider:
To answer these questions, we can turn to preclinical and clinical studies on saw palmetto to assess whether this DHT reducer could actually work as a treatment for androgenic alopecia.
Unfortunately, the scientific and clinical evidence for saw palmetto shampoo is absent. There are no research studies or trials testing whether a short contact time on the scalp, and subsequent rinsing off of saw palmetto, could be effective for treating hair loss. For now, we can only rely on studies assessing the topical, leave-on application of saw palmetto to determine whether this ingredient is worth the hype for your hair.
Study breakdown:

Figure 3: Hair number increases as a percent in androgenic alopecia participants treated with either placebo lotion (diamond) or saw palmetto lotion (‘active lotion’, triangle). Adapted from Figure 3.[5]Morganti, P., Fabrizi, G., James, B., Bruno, C. (1998). Effect of gelatin-cystine and serenoa repens extract on free radicals level and hair growth. J Appl. Cosmetol. 16, 57-64. Available at: … Continue reading Image used in line with the Creative Commons License.
Caveats:
The study did not indicate whether only terminal hairs (i.e., long, thick hairs that contribute to hair fullness) were counted, or whether counts also included vellus hairs (i.e., fine “peach fuzz” hairs that don’t contribute to hair fullness). Based upon the study protocol, it is likely that both were counted. It is also notable that, in the placebo group, participants with alopecia experienced an increase in hair growth. This could indicate hair growth treatments outside of the study were being utilised, or that participant selection of those with true alopecia was not stringent.
The types of hairs included in research papers is crucial and can lead to misleading results, as is discussed here in our article on evidence quality.
What does the evidence indicate?
When assuming both terminal and vellus hairs were included in the analysis, and considering that saw palmetto lotion only slightly increased hair count and mass compared to the placebo:
Study breakdown:
Caveats:
This is a pilot study. It is essentially a “trial run” before committing to a more expensive and larger randomized control trial (RCT). As a result, the study time was short and there was no use of a placebo group. Studies conducted within this time frame can only indicate the short-term effects of saw palmetto. Additionally, without a control, the results are not scientifically robust. How can we know whether similar results may have been achieved if participants used a placebo lotion without saw palmetto?
It is also worth noting that an almost 75% increase in terminal hair count is virtually unheard of in research with hair loss treatments. For example, FDA-approved finasteride only creates an approximately 30% increase in terminal hair counts compared to a placebo after 1-5 years.
So how could this be? Such large increases like this are likely not valid, and can be cheated. We discuss how this can happen in our article on CBD as a hair loss treatment. Here, a 246% increase in hair density actually amounted to an increase in 4 hairs per square centimeter on the scalps of participants, which in fact produces no cosmetic improvement to hair density.
What does the evidence indicate?
Without a placebo group, the results are only preliminary and should be taken with a grain of salt. The study only indicates that a larger trial may be worthwhile. For now, we can conclude that saw palmetto lotion has the potential to be beneficial to those with androgenic alopecia but the scale of its benefits remains unclear without a control.
Study breakdown:

Figure 4: Images showing changes in scalp hair following 16-week treatment of Vispo™ oil or a placebo oil. Adapted from Figure 4.[8]Sudeep, H.V., Rashmi, S., Jestin, T.V., Richards, A., Gouthamchandra, K., Shyamprasad, K. (2023). Oral and Topical Administration of a Standardized Saw Palmetto Oil Reduces Hair Fall and Improves the … Continue reading Image obtained in line with the Creative Commons License.
Caveats:
The time of this trial is short. Just 16 weeks is not enough time to make any conclusions on the long-term effectiveness of saw palmetto oil. Additionally, the study does not indicate whether just terminal hairs or both terminal and vellus hairs were counted. The protocol would suggest both were counted.
What does the evidence indicate?
Saw palmetto may strengthen hair and could improve thickness. However, the increases in thickness are small and may not be outwardly noticeable. Saw palmetto did not increase hair density any more than application of placebo after 16 weeks. This trial therefore demonstrates that it does not support hair regrowth in this instance. So for androgenic alopecia, it may not be the best ingredient if regrowth is your primary concern.
When we examine the preclinical and clinical literature, saw palmetto does appear to help with androgenic alopecia humans, but its effects are consistently more modest than finasteride, with evidence largely limited to oral use and essentially none for shampoo formulations.
The preliminary results show that topical saw palmetto could minimally improve hair growth and thickness, but likely not enough to see any significant impacts. For those with androgenic alopecia, topical saw palmetto could form one part of a multi-product treatment against hair loss, but saw palmetto alone would likely not improve hair growth in any substantial way.
For our next evaluation, we assess whether hair loss treatments delivered as a shampoo can be effective. In the absence of clinical trials using saw palmetto shampoo, we use clinical trials of shampoos with other common hair growth ingredients.
| Study | Product | Study Design | Outcomes | Notes |
| Yaghmaee et al. 2016 | Shampoo with minoxidil (1%) | RCT, 16 weeks, 60 participants with androgenic alopecia, shampoo used every other day | Minoxidil shampoo improved terminal hair count by just one hair on average. The difference in hair number between the minoxidil shampoo and placebo shampoo group was not found to be statistically significant. | Short study time lowers the long-term applicability of this research. |
| Kim et al. 2022 | Shampoo with salicylic acid (0.2%), panthenol (0.2%), and niacinamide (0.1%) | RCT, 24 weeks, 43 participants with androgenic alopecia, shampoo used once daily | The number of hairs on the crown increased by 17.76% in those using the treatment shampoo compared to the placebo shampoo. | Be wary of these results – the study appeared to count both terminal and vellus hairs. |
| Chen et al. 2024 | Shampoo with caffeine (0.4%) and adenosine (0.2%) | RCT, 12 weeks, 77 subjects with hair loss, shampoo used three times a week | The treatment shampoo increased hair density 9.96% compared to baseline. The placebo group did not show any significant changes compared to baseline. Hair diameter did not change between the treatment and placebo group. | This had a short study time and subjects were not necessarily diagnosed with androgenic alopecia. Hair assessments appeared to count both terminal and vellus hairs. |
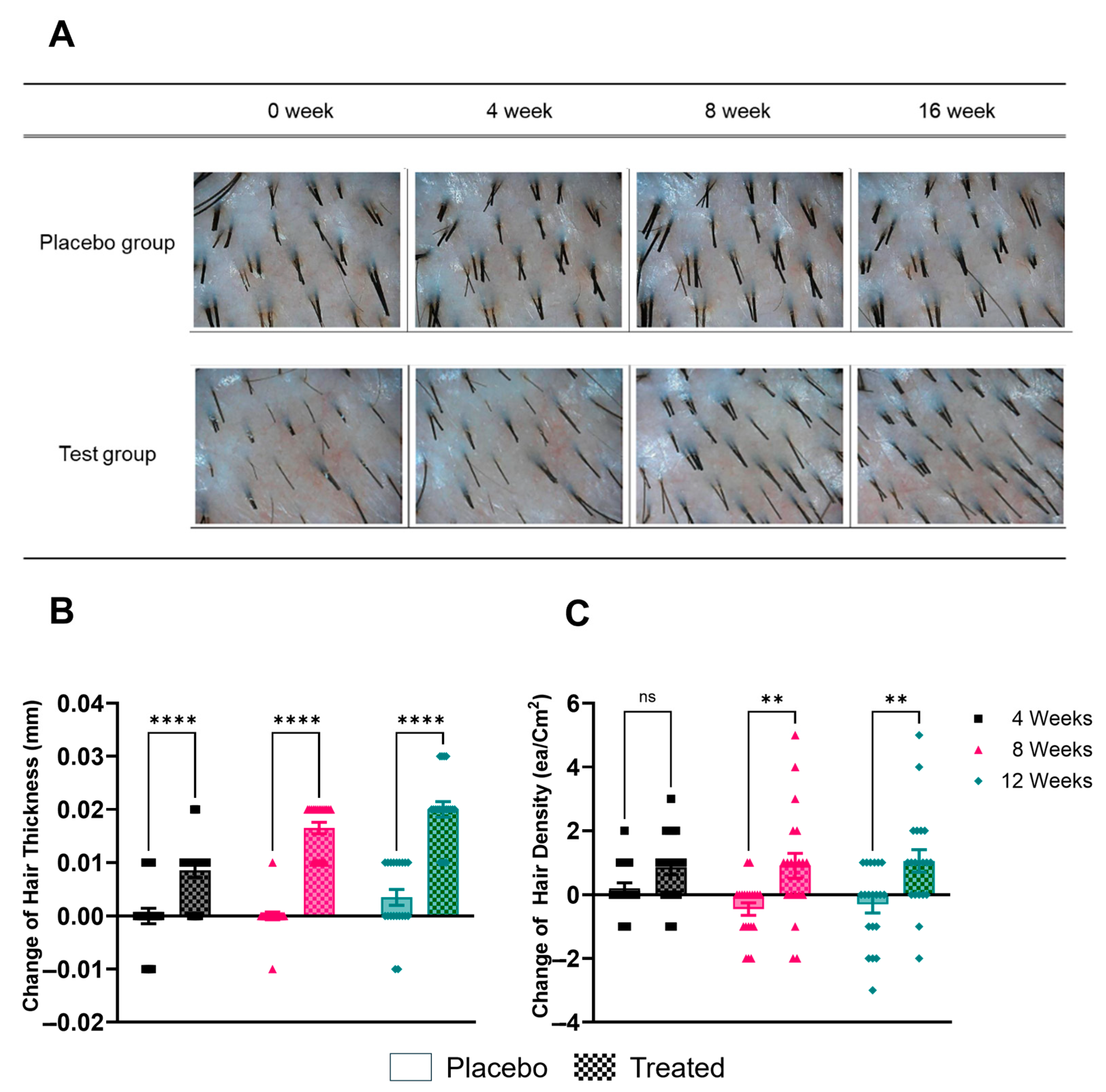
| Lee et al. 2025 | Shampoo with Plantago asiatica L. extract (0.03%) | RCT, 12 weeks, 40 participants who expressed concern with hair loss, shampoo used once daily | Treatment shampoo increased hair thickness and hair density by 4 times and 2.7 times, respectively, compared to the placebo group. | This study was conducted over a short time frame, and participants were not diagnosed with androgenic alopecia. Hair assessments appeared to count both terminal and vellus hairs. |

Figure 5: Images of hair across 16 weeks, and figures showing the changes to hair thickness and density up to 12 weeks in participants using a Plantago asiatica L. extract shampoo (test group/treated) or a placebo shampoo. Adapted from Figure 2.[9]Lee, J., Jung, A.R., Jang, J.H., Bae, J.T., Kim, W. (2025). Effects of Shampoo Containing Plantago asiatica L. on Hair Thickness, Density, and Shedding: A Double-Blind, Randomized, Placebo-Controlled … Continue reading Image used in line with the Creative Commons License.
All the trials shown have short study periods and fewer than 100 participants. Some of the trials did not use participants with medically diagnosed hair loss. This leaves questions about the long-term effectiveness of shampoo products on hair loss and the robustness of results. In many cases, the results of the shampoo treatment were similar to those of the groups using a placebo shampoo. This highlights an issue with shampoo as a delivery mechanism for hair growth ingredients: the contact time on the scalp for the ingredient is short, and the ingredient is quickly rinsed off. Exposure is also usually inconsistent. As a result, the outcomes for hair growth are therefore poor and sometimes unpredictable.
Where an improvement was observed, the studies did not indicate whether they counted both terminal and vellus hairs. The methods would indicate no distinction was made. This would suggest actual improvements to hair were minimal, if any. Together, these trials indicate that shampoo delivery of hair growth ingredients is unlikely to benefit hair loss in any major way.
Saw palmetto is generally safe for most adults. No serious toxicity was reported in a large clinical trial of oral saw palmetto.[10]Avins, A.L., Bent, S., Staccone, S., et al. (2008). A detailed safety assessment of a saw palmetto extract. Complement Ther Med. 16(3), 147-154. Available at: … Continue reading In one clinical trial with topical saw palmetto, some participants reported a cold sensation (16%), mild burning (12%), itchy scalp (2%), and acne on the scalp (24%) with use.[11]Wessagowit, V., Tangjaturonrusamee, C., Kootiratrakarn, T., et al. (2016). Treatment of male androgenetic alopecia with topical products containing Serenoa repens extract. Australas J Dermatol. … Continue reading It is unclear whether these participants had skin sensitivity. Such adverse effects were not reported in other clinical trials. If you are considering using a saw palmetto shampoo, patch test on a small area of skin and wait 48 hours to assess any negative reaction before regular use.
Androgenic alopecia is a condition that gets progressively worse. This is crucial as there is a window of time for treatment. It is important to find the right treatment quickly and not delay with products marketed as hair loss treatments that may actually have no effect.
Shampoos with saw palmetto are sold by a range of brands with a variety of other ingredients, and thus price points vary from the moderate to the more premium. The prices are often justified by having a “result-driven” ingredient list that can reduce hair thinning, improve hair thickness, and keep hair healthy. However, for many of these products, the more premium cost reflects branding and unique formulations as opposed to actual documented results.
In the absence of strong evidence, saw palmetto shampoos could be used alongside FDA-approved hair loss treatments to support healthy hair. However, despite the marketing, the reality is that saw palmetto shampoos should not be considered a treatment option for androgenic alopecia or hair loss, and it would not be recommended to rely on these shampoo products alone.
Read our article to learn more about shampoo ingredients for hair growth.
Many clinical studies have focused on the oral administration of saw palmetto in treating hair loss. Fewer studies have focused on topical administration, and fewer still have the scientific robustness to make strong conclusions. If you are interested in using oral or topical saw palmetto, explore the evidence in our article.
The conclusions that have been drawn indicate topical saw palmetto could slightly improve hair growth and thickness. However, current evidence shows that shampoo delivery does not appear to effectively treat hair loss. Thus, when delivered as a shampoo, it is unlikely that saw palmetto would effectively improve hair loss. Products like this may be enjoyed for general hair health benefits, but as a treatment for androgenic alopecia, we would not recommend investing in saw palmetto shampoo.
References[+]
| ↑1 | Zhu, H.L., Gao, Y.H., Yang, J.Q., Li, J.B., Gao, J. (2018). Serenoa repens extracts promote hair regeneration and repair of hair loss mouse models by activating TGF-β and mitochondrial signaling pathway. Eur Rev Med Pharmacol Sci. 22(12), 4000-4008. Available at: https://doi.org/10.26355/eurrev_201806_15285 |
|---|---|
| ↑2 | Zhu, H.L., Gao, Y.H., Yang, J.Q., Li, J.B., Gao, J. (2018). Serenoa repens extracts promote hair regeneration and repair of hair loss mouse models by activating TGF-β and mitochondrial signaling pathway. Eur Rev Med Pharmacol Sci. 22(12). 4000-4008. Available at: https://doi.org/10.26355/eurrev_201806_15285 |
| ↑3 | Broadley, D., Le Riche, A., Guénin, S., et al. (2025). A proprietary lipidosterolic extract of Serenoa repens promotes hair growth through mechanisms that extend beyond 5-alpha reductase inhibition: Insights from human hair follicle organ culture. Int J Cosmet Sci. 00. 1-15. Available at: https://doi.org/10.1111/ics.70035 |
| ↑4 | Morganti, P., Fabrizi, G., James, B., Bruno, C. (1998). Effect of gelatin-cystine and serenoa repens extract on free radicals level and hair growth. Journal of Applied Cosmetology. 16, 57-64. Available at: https://www.researchgate.net/publication/294672324_Effect_of_gelatin-cystine_and_serenoa_repens_extract_on_free_radicals_level_and_hair_growth |
| ↑5 | Morganti, P., Fabrizi, G., James, B., Bruno, C. (1998). Effect of gelatin-cystine and serenoa repens extract on free radicals level and hair growth. J Appl. Cosmetol. 16, 57-64. Available at: https://www.researchgate.net/publication/294672324_Effect_of_gelatin-cystine_and_serenoa_repens_extract_on_free_radicals_level_and_hair_growth |
| ↑6, ↑11 | Wessagowit, V., Tangjaturonrusamee, C., Kootiratrakarn, T., et al. (2016). Treatment of male androgenetic alopecia with topical products containing Serenoa repens extract. Australas J Dermatol. 57(3), e76-e82. Available at: https://doi.org/10.1111/ajd.12352 |
| ↑7 | Sudeep, H.V., Rashmi, S., Jestin, T.V., Richards, A., Gouthamchandra, K., Shyamprasad, K. (2023). Oral and Topical Administration of a Standardized Saw Palmetto Oil Reduces Hair Fall and Improves the Hair Growth in Androgenetic Alopecia Subjects – A 16-Week Randomized, Placebo-Controlled Study. Clin Cosmet Investig Dermatol. 16, 3251-3266. Available at: https://doi.org/10.2147/CCID.S435795 |
| ↑8 | Sudeep, H.V., Rashmi, S., Jestin, T.V., Richards, A., Gouthamchandra, K., Shyamprasad, K. (2023). Oral and Topical Administration of a Standardized Saw Palmetto Oil Reduces Hair Fall and Improves the Hair Growth in Androgenetic Alopecia Subjects – A 16-Week Randomized, Placebo-Controlled Study. Clin Cosmet Investig Dermatol. 16, 3251-3266. Available at: https://doi.org/10.2147/CCID.S435795 |
| ↑9 | Lee, J., Jung, A.R., Jang, J.H., Bae, J.T., Kim, W. (2025). Effects of Shampoo Containing Plantago asiatica L. on Hair Thickness, Density, and Shedding: A Double-Blind, Randomized, Placebo-Controlled Clinical Study. Cosmetics. 12(2), 84. Available at: https://doi.org/10.3390/cosmetics12020084 |
| ↑10 | Avins, A.L., Bent, S., Staccone, S., et al. (2008). A detailed safety assessment of a saw palmetto extract. Complement Ther Med. 16(3), 147-154. Available at: https://doi.org/10.1016/j.ctim.2007.10.005 |
Get personalized support, product recommendations, video calls, and more from our researchers, trichologists, and PhD's dedicated to getting you the best possible outcomes.
Learn More
Cassie is a multidisciplinary researcher with expertise spanning biochemistry, genetics, and microbiology. She completed a BSc in Biochemistry, including a year-long placement in cancer research, followed by an MScR focused on cyanobacterial genetics. She then earned a PhD in Microbiology at the University of Edinburgh, where her research examined the limits of bacterial survival in ammonia-rich environments.
Get personalized support, product recommendations, video calls, and more from our researchers, trichologists, and PhD's dedicated to getting you the best possible outcomes.
Join Now